2021年10月23日-24日,由重庆市经济和信息化委员会、重庆市人力资源和社会保障局、重庆市大数据局、重庆市商务委员会、重庆市中华职教社联合主办的“巴渝工匠”杯2021年重庆互联网信息技术职业技能竞赛取得圆满成功。
本次大赛共有近200个团队400余名选手参加,设商务软件解决方案、3D数字游戏艺术等竞赛赛项,每个赛项分为学生组和职工组。大赛期间,在市技能鉴定中心工作人员全程指导和监督下,本着公平、公正、公开的竞赛原则,选手们勇于拼搏,尽显工匠精神,经过激烈角逐,共计产生4个一等奖、8个二等奖、12个三等奖、52个优胜奖、13个优秀团体奖,4个优秀组织奖。

人工智能与大数据学院软件技术专业师生共组成两支学生队伍、两支教工队伍,分别参加商务软件解决方案学生组、商务软件解决方案职工组。
最终,比赛决出一等奖2项、二等奖4项、三等奖6项,pg国际软件技术专业师生包揽学生组一等奖、职工组一等奖,其余两支队伍分别斩获职工组二等奖、学生组三等奖。参赛队伍获奖率达100%。同时,pg国际学生组与职工组双双荣获优秀团体奖。
通过此次赛事,充分展示了软件技术专业师生高超的专业技术水平和技能风采。
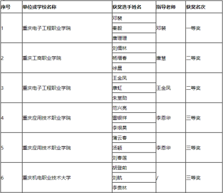
获奖名单如下:
商务软件解决方案学生组

商务软件解决方案职工组

(供稿:人工智能与大数据学院;编审:新闻中心)