各院校、企业、行业组织:
按照《重庆市人力资源和社会保障局关于组织开展中华人民共和国第二届职业技能大赛重庆市选拔集训工作的通知》(渝人社〔2023〕51号)安排,决定举办世赛选拔项目光电技术的重庆市选拔赛,现将有关事项通知如下:
一、竞赛时间和地点
时间:2023年3月27日至28日
地点:世赛光电技术项目重庆市集训基地(重庆电子工程职业学院12-606)
二、报名工作
(一)参赛人员
1.选手:凡2002年1月1日以后出生的中国大陆公民,思想品德优秀,身心健康,具备相应职业(专业)扎实基本功和技能水平,且有较强学习领悟能力及应变能力的人员均可报名参加。每个参赛队限报2名选手。由于场地和设备限制,本次比赛限报选手总数为30名。
2.裁判:根据《中华人民共和国第二届职业技能大赛重庆市选拔赛技术规则》要求,由重庆市职业技能竞赛参赛选拔集训技术指导专家组组长担任裁判长,即重庆电子工程职业学院蔡运富担任本次选拔赛的裁判长,裁判员由各参赛队等额推荐,各参赛队每个参赛项目推荐1名裁判员。若裁判员人数不能满足工作需要,由裁判长商赛区执委会推荐,经领导小组办公室同意后参与执裁。
3.领队:各参赛队应选派竞赛工作负责同志作为领队,负责组织本参赛队裁判员、选手按照相关要求参赛,按要求反映、参与处理相关问题及争议,维护竞赛纪律和秩序,以及本参赛队的正当权益。领队可配备领队助理1名,协助领队工作。
(二)报名方式
1.以区县、企业、院校为单位组织报名,报名采用“渝赛宝”竞赛信息系统实行线上申报,具体方式见《中华人民共和国第二届职业技能大赛重庆市选拔赛参赛队在线报名操作指南》。
2.本赛项为单人赛,参赛选手根据任务要求,在规定时间内实现比赛任务,竞赛工位已部署好。赛题以任务书的形式发放,竞赛使用的软件或参考资料在赛前拷贝至参赛选手的计算机,参赛选手根据任务书的要求完成竞赛任务。
3.报名时间
报名截止时间:2023年3月17日下午17:00.
(三)时间安排及要求
1.选拔赛报到安排。
报到时间:2023年3月26日8:30至12:00
报到方式:参赛人员自行乘坐交通车或自驾车辆报到
报到地点:重庆电子工程职业学院电子与物联网学院世赛光电技术项目重庆市集训基地12-606室
2.赛前会议。
时间:2023年3月26日14:00至17:00
赛前技术会议由裁判长主持,完成对竞赛规程的说明及对裁判的赛前培训,完成赛题的修改、选手工位抽签并分批熟悉赛场。
3.选拔赛时间:2023年3月27日至28日
比赛地点:世赛光电技术项目重庆市集训基地(重庆电子工程职业学院12-605)
具体日程安排以项目要求为准,根据场地准备和人员到场等情况适时调整。
三、技术工作
光电技术是相关工程/技术人员利用相关技术技能,满足照明产业链中“产品制造-应用实施-维护优化”的岗位需求,以达到人们对智能化节能光环境需求的技能竞赛。
1.竞赛参考标准
针对第46届世界技能大赛光电技术项目技术文件(PO6 v1.0 WSC2021)要求,结合本阶段选拔目的,选手需要具备的知识和技能要求一览表如下所示:



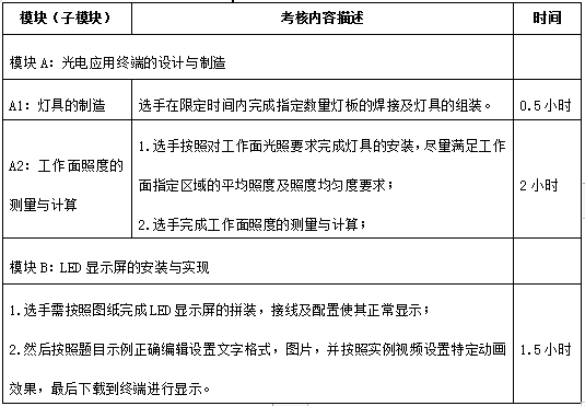
2.试题(样题)内容与时间分配
试题(样题)分2个技能操作模块,共3个子模块,要求分2天在内完成,试题(样题)各模块(子模块)名称、考核内容要点及时间分配等如下:

3.命题方式
本项目竞赛题由裁判长负责命题,赛前20天公布样题。根据世赛的知识技能要求,采用公开命题方式。在正赛前一天(C-1)裁判工作会议上经全体裁判员商讨可对样题做不超过30%的修改。
四、其他事项
1.奖项设置:
本次赛项设置一等奖1名、二等奖2名、三等奖3名。发放证书和奖品。
2.选手参赛相关的交通、食宿等费用由各参赛队或选手所在单位承担。
五、联系方式
中华人民共和国第二届职业技能大赛重庆市选拔赛光电技术项目执行委员会。(关于比赛内容,详见技术文件)
联系人:杨胜江 电话:16623397191
贾海彦 电话:15683214717
